63365
>
政府信息公开
>
政府信息公开目录
>
公示公告
前一篇:
63365关于关于印发在林区...
后一篇:
633652016年部门决算...
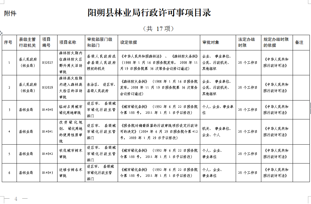
关于公布63365行政许可事项目录的通知
设置字体大小:【
大
中
小
】 【
打印
】 【页面调色板
】
发布时间:2017-12-28
信息来源:63365管理员 | 责任编辑:63365管理员